|红|石|头|论坛

首页 » 劳动者的解放 » 民族主义舞台 » 王铮的第二封信
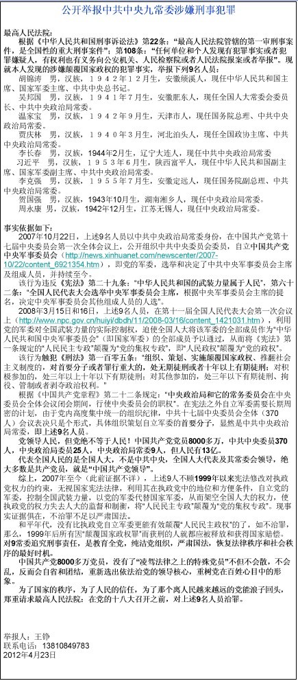
锤子 - 2012/4/23 21:39:00
锤子 - 2012/4/23 23:30:00
厉害,把整个资产阶级司令部彻底埋葬!
asfqcmz - 2012/4/26 9:51:00
  项观奇同志的《半社会主义论》是一盏照亮中国前进道路的明灯,是一座指引中国改革开放航程的灯塔。
   半社会主义事业是一项光荣和伟大的事业,任重而道远,需要不断革命的勇气和毅力。不论是谁,不论什么人,只要他向着半社会主义的方向前进了一小步,我们都积极支持他,热情赞美他,努力鞭策他,我们甚至还要把他树立为一面旗帜。王铮老师是,薄熙来同志显然也是向着半社会主义方向在前进。
星光58 - 2012/4/26 12:06:00
王铮,好样的,真正的勇士,不管成功与否,就凭这点就让人钦佩不已,如果放在战争年代,王铮一定会成为将军或刘胡兰式的英雄。向王铮女士致以崇高的敬意!:strong:
忠言逆耳利于行 - 2012/4/29 16:51:00
消灭汉奸走狗。毛主席万岁!
江道源 - 2012/5/3 13:48:00
王铮老师原计划今天去公安部报案,现在怎么样?有知道的网友请及时发布消息啊!
1
查看完整版本: 王铮的第二封信